Instance Verification Kit (IVK)
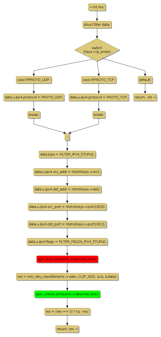
spin lock @ [1082+33+/linux-3.19-rc1/drivers/net/ethernet/cisco/enic/enic_clsf.c]
Instance Signature: devcmd_lock
|
The Matching Pair Graph:
|
|
Function Name
|
Control Flow Graph (CFG)
|
Events Flow Graph (EFG)
|
Source Correspondence
|
|
enic_addfltr_5t
|
|
|
[522+15+/linux-3.19-rc1/drivers/net/ethernet/cisco/enic/enic_clsf.c]
|